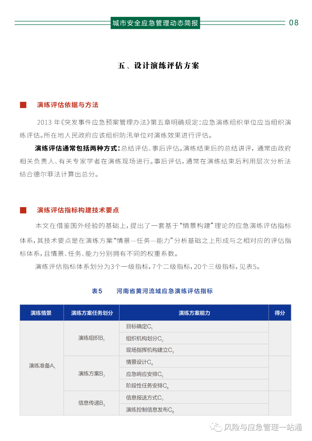
概述
新冠病毒(COVID-19)在全球范围内蔓延以来,始终对各地区造成不同的健康威胁和社会影响。在中国内蒙古自治区的通辽市,当地政府和卫生部门始终高度警惕,并采取各种措施应对可能出现的疫情变化。
通辽疫情的最新动态
截至目前,通辽市未出现新的本土确诊病例,总体上保持着低风险状态。不过,受到国内外疫情波动的影响,市民仍需保持必要的防护意识,尤其是在节假出行、乘坐公共交通等方面展现出 对防疫措施的需求仍然显著。
疫情快速响应机制
为了有效控制疫情扩散,通辽市建立了一套完备的快速响应机制。一旦监测到疫情苗头或潜在风险,相关部门立即启动预案:
- 应急预案:
各地小区部门根据实际情况制定相应的紧急应对计划,确保在突发状况下的迅速反应能力。
- 医疗团队:
专门组建一支由资深医生和技术专家组成的队伍,在接到通知后24小时内出发前往疫情现场进行支援。
- 流调工作:
对疑似病例进行迅速追踪,找出关联病例并采样检测,避免病毒进一步传播。
社会层面的防控措施
通辽市政府强调长期的常态化管理,包括但不限于以下哪些方面:
- 社区监控:
加强居民区内的健康检查和外来人员登记排查,形成联保联动机制,尽早发现并控制疫情。
- 宣传教育:
借助媒体与社交平台普及防疫知识,提升民众的健康意识和自我防护能力。
- 心理健康支持:
建立心理健康热线及线上咨询平台,帮助市民应对长期疫情防控带来的心理压力。
公众的配合措施
除了积极的政府干预之外,每个居民的身体力行同样关键:
- 个人防护:
勤洗手、戴口罩、保持社交距离等基本事项应从不松懈。
- 减少聚集:
避免不必要的集会活动,尤其是室内封闭空间的大型聚集。
- 依规报告:
出现异常症状,或者旅行经过中高风险地区的居民,应主动向居住地报备,执行居家隔离及核酸检测要求。
疫情下的经济发展视角
疫情期间的发展策略更注重经济韧性与社会稳定平衡,主要做法有:
- 扶持政策:
针对受影响较大的中小企业提供税惠、融资等政策,助力企业渡过难关。
- 数字化转型:
推动商贸、教育等多个领域的网上服务扩展,降低接触频率,提高效率。
- 促进就业:
提供职业培训、就业援助等服务,减轻待业的负面影响。
结语
综上所述,面对不断变化的新冠疫情挑战,通辽市出台了一系列有效的应对措施和指导方针,不断适应着复杂多变的社会经济环境。尽管成功防范了多起潜在风险,然而形势依旧严峻,不可掉以轻心。各部门间相互协作,大公无私,市民们的积极参与同样是城市平稳度过危机不可或缺的要素。只有不断地更新信息和实践,才能巩固已取得的成果,并进一步保障人民的生命安全与社会秩序。








京公网安备11000000000001号
京ICP备11000001号