摘要:本指南为初学者和进阶用户提供了详细的最新招商项目步骤指南。通过本指南,读者可以了解招商项目的全流程,包括项目选择、市场调研、项目评估、合同签订、项目实施和后期管理等方面。本指南旨在帮助读者成功开展招商项目,实现商业目标。无论是初学者还是已有经验的用户,都能从中获得实用的指导和建议。
本文目录导读:
1、项目概述
简要介绍项目的目的、意义以及通过参与项目所能获得的商业机会和资源支持。
2、项目准备阶段
强调通过官方网站、社交媒体等渠道全面了解项目信息的重要性。
提醒评估自身条件,包括资金状况、行业经验和市场资源等,以确定是否适合参与项目。
准备必要的资料,如企业营业执照、税务登记证和财务报表等。
3、申请参与阶段
详细描述提交申请的流程,包括在线填写申请表格和上传相关资质证明。
强调保持通讯畅通,以便在审核过程中补充资料或进行进一步沟通。
4、项目洽谈阶段
详细介绍初步洽谈的内容,包括与项目方讨论项目细节和合作方式。
强调实地考察的重要性,以更全面地了解项目情况。
阐述签订合作协议的过程,明确双方的责任、权利和义务。
5、项目实施阶段
阐述启动项目后需要进行的工作,如资源整合、项目推广和运营优化等。
强调根据项目实施情况调整策略的重要性,以提高项目效益。
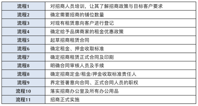
6、具体步骤详解及示例
提供详细的步骤解释和示例图片,帮助读者更直观地了解整个流程。
增加更多示例和场景模拟,以便读者更好地理解和应用。
7、注意事项
提醒读者确保提交的资料真实有效。
强调遵守相关法律法规,确保项目合规运营。
鼓励遇到问题及时与项目方沟通,寻求解决方案。
还可以增加一些具体的成功案例或客户评价,以展示项目的实际效益和可信度,可以针对不同类型的商家或行业,提供一些具体的建议和策略,以帮助读者更好地适应和融入项目,可以在文末加入一些鼓励和祝福的话语,以表达对项目参与者的支持和期待。



京公网安备11000000000001号
京ICP备11000001号