摘要:最新棚改政策解析,涵盖政策内容、实施细节等方面。政策旨在改善棚户区居民生活条件,推动城市更新和发展。政策内容包括资金支持、规划指导、土地供应等方面的措施。实施细节涉及具体执行方式、实施时间等。通过解析最新棚改政策,帮助公众更好地了解政策内容和实施情况,促进棚改工作的顺利进行。
让我们了解一下棚改的基本概念,棚改,即棚户区改造,是我国政府为了改善城市低收入群体的居住环境、提升城市面貌而推出的一项重要民生工程,近年来,随着城市化进程的加速,棚改政策也在不断地调整和优化。
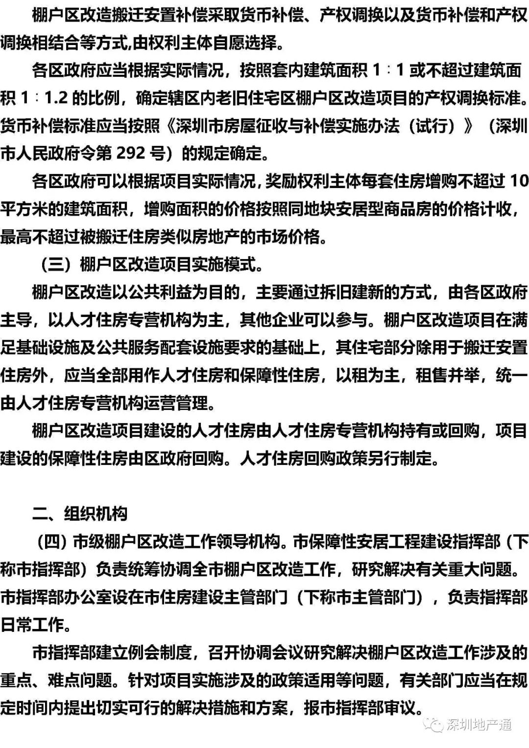
最新棚改政策的亮点在于以下几个方面:
1、加大资金投入:政府将加大财政投入,确保棚改项目的顺利进行,这不仅包括中央财政的支持,各地政府也将根据实际情况增加地方财政对棚改的投入。
2、精准施策:针对不同地区、不同类型的棚户区,将制定具体的改造方案,包括城市棚户区、国有工矿棚户区、林区棚户区等,以确保改造工作的针对性和实效性。
3、多元化筹资:除了政府财政投入,还将通过政府与社会资本合作、开发性金融等方式筹集资金,推动棚改工作的多元化发展。
4、配套政策支持:在棚改过程中,将提供一系列配套政策支持,包括土地供应、税费优惠、融资支持等,以推动棚改项目的顺利实施。
5、强调居民参与:在棚改过程中,重视居民的参与权和话语权,政府将充分尊重居民的意愿,确保改造过程公开、透明,让居民真正参与到改造过程中来。
棚改政策的影响有哪些呢?
1、改善民生:棚改政策的实施将极大地改善低收入群体的居住环境,提高他们的生活质量。
2、推动经济发展:棚改过程中涉及大量的基础设施建设、房屋建设等,将带动相关产业的发展,推动经济增长。
3、提升城市形象:棚改项目的实施将改善城市的整体环境,提升城市的形象和品质。
4、社会和谐:通过棚改政策,政府在一定程度上解决了低收入群体的住房问题,有利于社会的和谐与稳定。
面对棚改政策,我们应该如何看待呢?
棚改政策是我国政府为了改善民生、推动经济发展而推出的一项重要政策,作为公民,我们应该积极支持政府的棚改工作,为改善自己的居住环境和城市的整体环境贡献自己的力量,我们也要关注棚改过程中的问题,提出自己的建议和意见,确保棚改工作的顺利进行。
我们该怎么做呢?
1、关注政策动态:及时了解最新的棚改政策,关注政府的公告和新闻,确保自己不会错过任何重要信息。
2、参与社区活动:积极参与社区的活动,了解社区的改造计划,为社区的改造贡献自己的力量,同时提出自己的建议和意见。
3、支持政府工作:积极支持政府的棚改工作,配合政府的工作,确保改造工作的顺利进行。
4、宣传棚改政策:向身边的人宣传棚改政策,让更多的人了解和支持政府的棚改工作,共同为改善环境而努力。
最新棚改政策是我国政府为了改善民生、推动经济发展而推出的一项重要政策,作为公民,我们要积极支持政府的棚改工作,关注政策动态,为改善自己的居住环境和城市的整体环境贡献自己的力量,让我们一起期待更美好的未来! #最新棚改动态#民生工程#环境改善#社会发展#政府工作#支持棚改行动






京公网安备11000000000001号
京ICP备11000001号